2025年10月31日上午,北京大学护理学科青年教师教学基本功比赛在医学部逸夫楼507教室圆满落幕。自2018年启动以来,赛事紧密围绕医教协同背景下的教育教学改革,积极搭建院校深度融合的交流平台,持续助力青年教师提升教学能力,为一流护理人才培养提供了有力支撑。经过几年发展,比赛已成为北大护理青年教师展现教学风采、交流教学经验的重要载体,一批优秀教师脱颖而出,并在校级、市级比赛中屡创佳绩。比赛不仅有效激发了青年教师的教学热情,更强化了他们爱岗敬业、严谨治学的态度和职业精神,为打造高素质、专业化、创新型护理师资队伍奠定了坚实基础。
本次比赛由北京大学护理学院主办,北京大学第一医院、北京大学人民医院、北京大学第三医院、北京大学口腔医院、北京大学肿瘤医院、北京大学第六医院护理部共同协办。来自各单位的9名青年教师同台竞技。比赛特邀北京大学医学部工会常务副主席陈斌斌、北京大学基础医学院副教授初明、北京大学药学院副教授张英涛、北京大学医学人文学院副教授韩英红、北京积水潭医院研究员朱蓓和北京大学护理学院教授孙宏玉担任专家评委;北京大学护理学院研究生许雅静、李欣蕊、田逸铭担任学生评委。北京大学护理学院副院长侯淑肖、各参赛单位的教学管理人员、护理教师及护理学院工会干部等60余人现场观摩。比赛由北京大学护理学院党委副书记、工会主席张进瑜主持。

图1 专家评委

图2 学生评委
张进瑜副书记介绍比赛规则,本次比赛采用线上评分系统,选手按照抽签顺序依次进行20分钟的教学展示。

图3 张进瑜副书记主持比赛
比赛中,9位选手凭借精心设计的教学课件、直观生动的教具、清晰流畅的语言表达及富有启发性的教学方法,呈现了内容丰富、互动热烈的课堂教学,充分展现了护理学科青年教师扎实的专业功底与精湛的教学技能。

图4 选手风采

图5 比赛现场
在专家点评环节,北京积水潭医院朱蓓研究员对选手的表现给予高度评价。她表示,本次比赛让她对护理教学有了全新认识,选手们在教学内容的选择与把控上充分体现了护理学科特色,课程内容的深度、广度及重难点把握上精准到位,并将前沿科研成果有机融入教学实践。多媒体课件制作精良、图文并茂,特别是AI技术的创新应用成为一大亮点,显著提升了课堂的生动性与学生理解效果。在教学方法上,她特别肯定了选手们语言表达的感染力、肢体语言的恰当运用、教具的巧妙设计以及启发式教学的有效实施,营造了积极活跃的课堂互动氛围,有效激发了学生的学习主动性。同时,她也对课件版式优化、板书结构设计、术语规范使用及思政元素融入方面提出了宝贵建议。护理学院孙宏玉教授在点评时强调,选手们的授课主题聚焦“临床问题”,突出“护理特色”,强化了“预防为主、全民健康”的理念,有助于引导学生树立主动健康观。她特别指出,本次比赛中选手们在案例导入环节采用AI制作视频,板书设计富有创意,教具运用巧妙到位,为学生深入理解知识提供了有力支持。

图6 专家点评
经过激烈角逐,比赛最终评选出一等奖2名、二等奖3名、三等奖4名。侯淑肖副院长宣布比赛结果,并邀请专家评委为获奖选手颁奖。

图7 侯淑肖副院长宣布比赛结果

图8 颁奖环节

图9 工作人员合影
本次比赛的成功举办,充分展现了北大护理学科青年教师对教学工作的热忱与追求。北京大学护理学院将继续坚守育人初心,夯实教学根基,为青年教师教学能力提升搭建更广阔的舞台,为推动护理教育高质量发展、服务“健康中国”建设持续注入新动能。
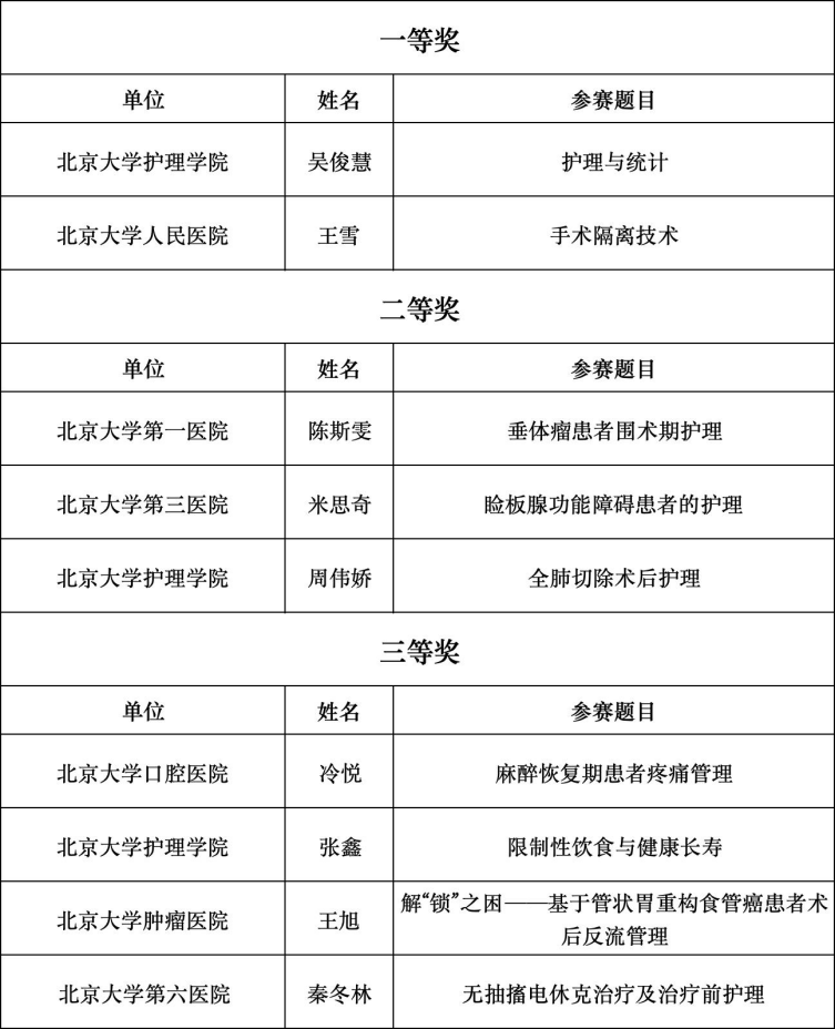
比赛结果
文/管静、杨旋、张进瑜 图/曹兆铭、管静
北京大学护理学院教学办公室、北京大学护理学院工会
2025年11月4日